买球赛的app官网
欢迎访问本网站!
搜索
官网首页
Toggle navigation
学校总机:0734-8472312(办公室) 0734-8336789/8141393(招生)
首 页
走进幼师
学校简介
招生简章
部门概况
视频宣传
招生信息
招录政策
招生相关
专业介绍
学前教育系
小学教育系
艺术系
数学与现代信息技术系
现代服务与管理系
信息查询
录取查询
历年录取分数查询
资料下载
返回主站
首 页
走进幼师
招生信息
专业介绍
信息查询
资料下载
返回主站
首页
>
招生信息
>
招录政策
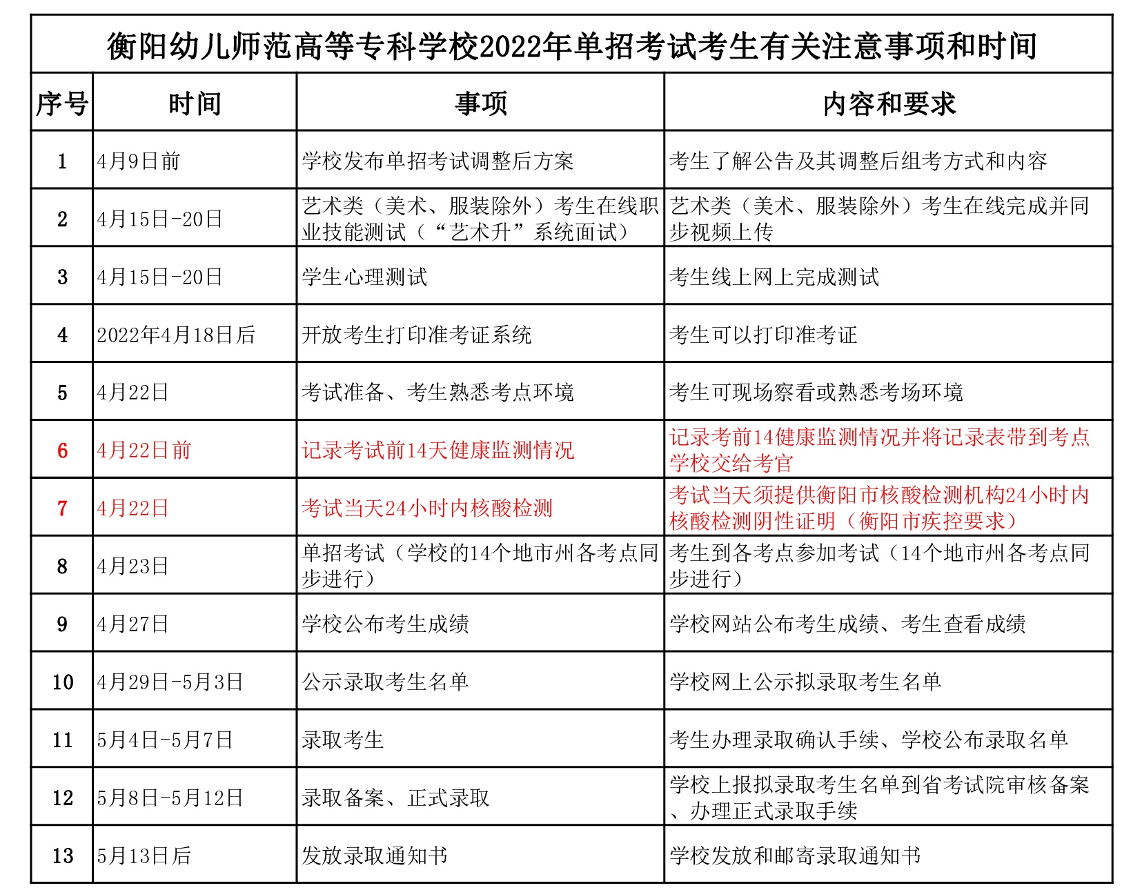
2022单招考试考生有关注意事项和时间
日期:2022-04-12 作者:管理员 来源:原创 浏览量:
3352
操作>>
上一篇:
2022年买球赛的app官网单招考试重要提醒
下一篇:
买球赛的app官网2022年单招考试公告
返回首页
关闭页面